XD / MIX’ON

Coca-Cola MIX’ON

Experience Design - Webby Award Winner

Social music platform that drove 72,000 votes and 8.5 million social impressions, connecting Hispanic-American teens to shape live performances at the American Music Awards. Developed at LBi for Coke.

Strategy

UX

About

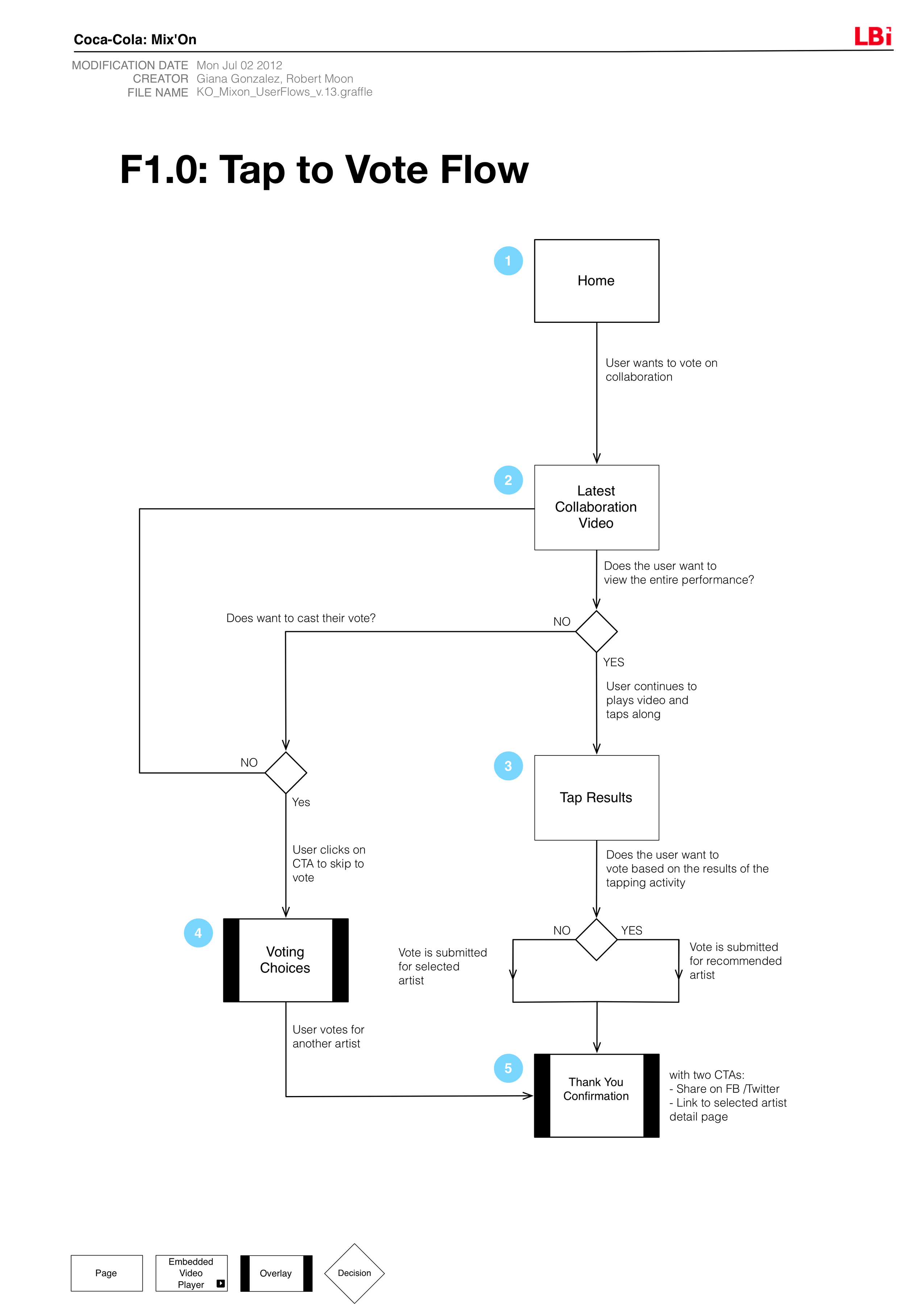
Mix'On transformed Hispanic-American teens from passive consumers into active creators of Coca-Cola's 2012 American Music Awards activation. Over four weeks, the platform enabled fans to vote on collaborations between Jason Derulo and three emerging Latin artists—Alyssa Bernal, Joey Montana, and Maffio—determining who would perform on the Coca-Cola Red Carpet.

During the strategic phase, I mapped the core concept and collaborative mechanics, then partnered with the copywriting team to name the project—leveraging cultural competency to ensure authentic resonance with the target demographic. I developed detailed wireframes for the campaign's voting mechanics and designed a unique musical interface that captured how Latin audiences naturally engage with music: through dance and movement. The interface translated physical gesture into digital interaction, allowing users to tap to the beat and move with the rhythm, creating an experience that felt instinctive rather than instructional.

The platform achieved exceptional engagement metrics: 72,000 votes, 5-minute average session time, and 8.5 million social impressions—demonstrating how culturally-informed design drives measurable business impact.

Recognition: Webby Award, WOMMA Best Mobile Campaign, Silver ADDY, finalist at Billboard Marketing Awards and Digiday Mobi Awards (2 categories).

My Role: UX strategy, interaction design, cultural insights
Impact: 72K votes • 5 min. avg. session • 8.5M social impressions
Client: Coca-Cola | Agency: LBi | Year: 2012